
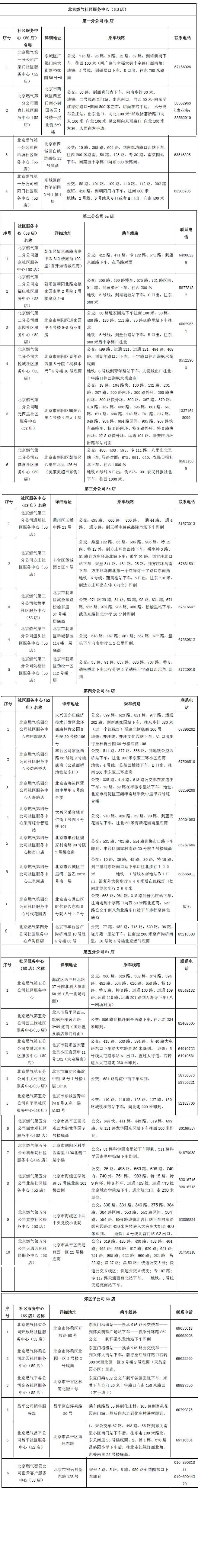
北京燃气公司网点分布,北京燃气公司下设五个分公司;两个用户服务公司;2018年将设立新的维修巡检功能的北京燃气公司第六分公司。本文将把北京燃气公司网点详细的给大家罗列出来,我们北京燃气公司用户可以根据自己的范围区域寻找负责自己燃气服务的网点。
北京燃气公司用户服务公司服务电话:

北京燃气公司五个分公司网点详细分布:
|
序号 |
站占名称 |
业务职能 |
办公电话 |
传真 |
地址 |
服务范围 |
|
1 |
九条客户服务站 |
巡检、维修 |
64043914 |
64043135 |
东城区朝阳门内北小街乙2号 |
二环内原东城区 |
|
2 |
西直门客户服务站 |
巡检、维修 |
66176311 |
66176311 |
西城区西直门南小街16号院 |
二环内原西城区 |
|
3 |
法华寺客户服务站 |
巡检、维修 |
67138879 |
67131473 |
崇文区法华南里甲8号楼 |
二环内原崇文区 |
|
4 |
前三门民用巡检站 |
巡检、维修 |
63045171 |
63188083 |
宣武门东大街4号楼6门108、109 |
二环内原宣武区 |
|
5 |
温家街客户服务站 |
巡检、维修 |
66026581 |
66026581 |
西城区佟麟阁路温家街2号院 |
二环内原宣武区 |
|
6 |
交道口营业收费站 |
民用、公服收费 |
64018477 |
64058864 |
东城区交道口东大街4号楼2层西侧 |
二环内原东城区 |
|
7 |
光明楼营业收费站 |
民用、公服收费 |
63106077 |
|
东城区光明东路1号院B座2层 |
二环内原崇文区 |
|
8 |
玉林里营业收费站 |
民用、公服收费 |
(民)63053108 (公)63052598 |
|
丰台区玉林里小区47号楼北侧 |
二环内原宣武区 |
|
9 |
黄城根营业收费站 |
民用、公服收费 |
66170930 |
66170930 |
西城区西黄城根北街5号 |
二环内原西城区 |
|
序号 |
站占名称 |
业务职能 |
办公电话 |
传真 |
地址 |
服务范围 |
|
1 |
管庄民用客户服务站 |
维修、巡检 |
65761444 65751948 |
65761444 |
朝阳区管庄西里3号八十中分校旁 |
东起朝通嘉园,西至京包铁路线,南起京通快速路,北到姚家园路至机场第二高速路至楼梓庄路。 |
|
2 |
花家地民用客户服务站 |
维修、巡检 |
84727120 84727112 |
84727112 |
朝阳区望京花家地北里5号楼对面 |
东起京包铁路以西及机场辅路以北,西至京承高速四环以外,南从姚家园路以北,北到火沙路 |
|
3 |
燕莎民用客户服务站 |
维修、巡检 |
64688256 64169297 |
64688256 |
朝阳区安家楼55号美国大使馆东侧 |
东起北四环路望京桥以西,西至京城高速以东,南从朝阳公园桥沿姚家园路至东四十条桥以北,北到北四环望和桥以南 |
|
4 |
十里堡民用客户服务站 |
维修、巡检 |
65022351 65852618 |
65852618 |
朝阳区十里堡北里甲12号楼 |
东起京包铁路线,西至东二环沿线,南从建外大街至京通快速路,北到工体北路沿线至姚家园路。 |
|
5 |
东坝民用客户服务站 |
维修、巡检 |
52320724 52320714 |
52320724 |
东坝奥林匹克花园三期722楼 |
东起第二机场高速路,南从姚家园路至机场第二高速,西沿京包铁路至五元桥,北到五环外机场高速。 |
|
6 |
京通苑公服客户服务站 |
维修、巡检 |
65708627 65708519 |
65708627 |
朝阳区京通苑小区9号楼对面 |
东起温榆河,西至东二环路,南从建国门外大街沿长安街至四惠桥沿京通线向东,北从工体北路—农展馆南路—朝阳公园桥--姚家园路至第二机场高速路至楼梓庄路。 |
|
7 |
左家庄公服客户服务站 |
维修、巡检 |
64683865 |
64683865 |
朝阳区左家庄北里28号楼 |
东起首都机场至后沙峪,西从东四十条桥沿东直门桥至太阳宫桥,南从姚家园路沿工体北路以北,北到京承高速公路。 |
|
8 |
三里屯使馆客户服务站 |
维修、巡检 |
65321981 |
65321981 |
朝阳区三里屯路3号 |
外服局使馆区 |
|
9 |
石佛营民用收费站 |
民用收费 |
85817259 |
85817259 |
朝阳区八里庄北里126号 |
"东至北关环岛以北到滨榆西路以南;南至京通快速以北(从四惠桥往东到京通快速路到双会桥到天成桥至北关桥以西);西至东四环(从四惠桥往北到朝阳公园桥以南);北至姚家园路(从朝阳公园桥姚家园路往东机场第二高速路以南到东苇路万象新天至滨榆西路)" |
|
10 |
曙光里民用收费站 |
民用收费 |
64361998 |
64361998 |
朝阳区曙光西里2号楼4单元一层 |
"东从驹子房路以北到机场高速再往北到京顺路至火沙路新国展;南从朝阳公园桥到姚家园路往东平房桥再往东驹子房路至朝阳新城;西从京承高速后沙浴至朝阳公园桥北;北从京承高速后沙浴至京顺路以西" |
|
11 |
幸福二村民用收费站 |
民用收费 |
64179923 |
64131423 |
朝阳区幸福二村17楼 |
东至东四环(从朝阳公园桥往北到京承高速),南(从东二环沿线沿沿东四十条桥往东,到长虹桥,再往东到四元桥),西至东二环 (从东四十条桥往北到东直门桥再往北沿地铁13号线到京承高速),北至京承高速。 |
|
12 |
红庙民用收费站 |
民用收费 |
65025908 |
65854885 |
朝阳区红庙北里94楼 |
"东至东四环 (从四惠桥往北到朝阳公园桥南),南至东长安街沿线(从建国门桥以东至四惠桥以西),西至东二环(从建国门桥以北到东四十条桥南),北东二环至东四环(东四十条桥往东至朝阳公园桥南)" |
|
13 |
三间房公服收费站 |
公服收费 |
65744621 |
65744621 |
朝阳区三间房南里三号 |
"东从温榆河西往北至机场高速再往北到李天高速韦沟东站,南从东四环到京通高速至北关环岛再往东至温榆河以西,西从四惠桥以北至望河桥京承高速,北从望河桥京承高速往东到机场高速至李天高速韦沟东站" |
|
14 |
水碓子公服收费站 |
公服收费 |
85964785 |
85981093 |
水碓子东路1号所部 |
"东至东四环 (从四惠桥至望和桥与京承高速交点),南至东长安街沿线(从建国门桥以东至四惠桥西),西至东二环 (从建国门桥到东直门桥往北沿地铁13号线至京承高速),北至京承高速以西" |
|
序号 |
站占名称 |
业务职能 |
办公电话 |
传真 |
地址 |
服务范围 |
|
1 |
光明楼公服营业站 |
公服收费 |
67123651 |
67194187 |
崇文区光明楼甲22号楼东单元 |
西南边界:从南二环外沿南中轴路向南至南四环的大红门桥,转向东沿南四环至肖村桥,向南沿成寿寺路至亦庄桥。 东北边界:从建国门桥沿东长安街至运通桥。二环外五环里区域 |
|
2 |
光明楼民用营业站 |
民用收费 |
查表:67120298 卡表:67194186 |
67103066 |
崇文区光明楼甲23号楼西单元 |
永定门桥向南至大红门桥以东二环外四环内的崇文区、丰台区;京津塘高速以东的大兴区 |
|
3 |
劲松民用营业站 |
民用收费 |
查表:67700443 |
67700224 |
朝阳区劲松一区112号楼3层 |
西边从二环外建国门桥起向东至远通桥五环里,北至广渠门,南至垡头五环里 |
|
4 |
武圣公服营业站 |
公服收费 |
67311636 |
67351935 |
朝阳区武圣西里7号楼2层 |
西南边界:从南二环外沿南中轴路向南至南四环的大红门桥,转向东沿南四环至肖村桥,向南沿成寿寺路至亦庄桥。 东北边界:从建国门桥沿东长安街至运通桥。二环外五环里区域 |
|
5 |
通州营业厅 |
开卡、补卡 |
81516362 |
81571377 |
通州区玉桥中路21号 |
北线:运通桥向东至通州 西线:运通桥沿东五环向南至大洋坊桥 南线:大洋坊桥沿京津塘高速向南。 东南五环外区域 |
|
6 |
双桥综合站 |
售气、开卡、补卡 |
查表:85390070卡表:85392595 |
85399870 |
朝阳区双桥温泉东里13号楼 |
北线:运通桥向东至通州 西线:运通桥沿东五环向南至大洋坊桥 南线:大洋坊桥沿京津塘高速向南。 东南五环外区域 |
|
7 |
方庄客户服务站 |
维修、巡检 |
67698121 |
67695997 |
丰台区方庄芳城园一区10号楼丙门东侧 |
东至南三环东路、成寿寺路; |
|
8 |
劲松客户服务站站 |
维修、巡检 |
67708135 |
67796497 |
朝阳区劲松一区112号楼 |
东至东三环路; |
|
9 |
松榆里客户服务站 |
维修、巡检 |
67323619 |
67490546 |
垡头路翠城馨园302号楼8号底商 |
东至东五环路; |
|
10 |
西罗园客户服务站 |
维修、巡检 |
67271142 |
67271142 |
西罗园2区甲6号 |
北侧:由永定门桥沿南二环向东至建国门桥,再沿京通线至五环路远通桥; |
|
11 |
双桥客户服务站站 |
维修、巡检 |
85391638 |
85399360 |
朝阳区双桥东路温泉东里西侧双桥燃气管理站 |
五环路以东, 通黄路(现叫通马路)以西, 北到京通快速路, 南至京津塘高速路 |
|
12 |
通州客户服务站 |
维修、巡检 |
81525020 |
81525020 |
通州区玉桥中路21号 |
通黄路(现叫通马路)以东, 京津塘高速路以北的通州地区。 |
北京燃气四分公司网点分布
|
序号 |
站占名称 |
业务职能 |
办公电话 |
传真 |
地址 |
服务范围 |
|
1 |
古城客户服务站 |
巡检、维修 |
68864746 |
68838328 |
八角西街北口 |
阜石路以南京石高速以北张仪村路以西至永定河 |
|
2 |
五棵树客户服务站 |
巡检、维修 |
68289673 |
68387338 |
金沟河二号院 |
阜石路以南京石高速以北张仪村路以东至西四环 |
|
3 |
八一厂客户服务站 |
巡检、维修 |
63445481-602 |
63445481-611 |
八一电影制片厂院内 |
京石高速以北阜石路以南西三环至西四环 |
|
4 |
北蜂窝客户服务站 |
巡检、维修 |
63985384 |
63954902 |
空军100号院 |
阜外大街以南莲花东路以北西二环至西三环 |
|
5 |
太平桥客户服务站 |
巡检、维修 |
63324286 |
63262912 |
太平桥西里41号 |
双营路以西莲花东路以南西至西三环南至南三环 |
|
6 |
翠林客户服务站 |
巡检、维修 |
83403379 |
83402410 |
翠林三里6号楼 |
永定门大街以西南三环至南二环之间西至双营路 |
|
7 |
木樨地户内抢修队 |
维、抢修 |
63440903 |
63371076 |
木樨地北里6号院 |
东至永定门大街西至双峪环岛北至阜石路南至京石高速 |
|
8 |
大兴客户服务站 |
巡检、维修 |
69246023 |
69246023 |
清源西里16#楼5单元101,102 |
东至团河路,西至芦求路,北起五环路南,三路汇合向南放射 |
|
9 |
丰台客户服务站 |
巡检、维修 |
63788947 |
63788947 |
北京丰台区新华街五里东区4号楼底商3 |
东至西三环西至西五环南至京良路北至京石高速 |
|
10 |
南苑客户服务站 |
巡检、维修 |
87960686 |
87960686 |
大兴区旧宫镇宣颐家园西侧500米泰宇物业院内 |
东起凉水河,西至大兴西红门理想城,南起瀛海(包括南五环外德茂庄),北至南四环 |
|
11 |
马家堡客户服务站 |
巡检、维修 |
67588569 |
67526925 |
星河苑1号院3号楼外侧底商德瑞壁纸左门 |
东起大红门中轴路,南至南四环,北至南三环,西至万柳桥(含新发地若干小区) |
|
12 |
亦庄客户服务站 |
巡检、维修 |
67897705 |
67880496 |
亦庄星岛假日G座3层 |
南至南六环外漷马路、北至南五环、东到京津唐、西到凉水河。 |
|
13 |
云岗客户服务站 |
巡检、维修 |
88532570 |
88532570 |
丰台区云岗北区静欣苑小区燃气综合楼 |
东起西五环以西,西至青龙湖,北始永定河以南,南到王佐南宫 |
|
14 |
马家堡户内抢修队 |
应急维、抢修 |
67520120 |
67534395 |
马家堡西路60号楼北侧 |
东起京津塘高速,西至良乡,北至南三环沿线,至西三环到京石高速,南至大兴、采育 |
|
15 |
古城公服收费站 |
公服收费 |
68875281 |
68844691 |
石景山区八角南路15号楼后平房 |
东至西三环外,南至京石高速,西至门头沟,北至阜石路 |
|
16 |
西便门公服收费站 |
公服收费 |
68012840 |
68055470 |
西城区西便门东街甲1号 |
东至复兴门,南至南三环,西至公主坟,北至阜外大街 |
|
17 |
玉泉路民用收费站 |
民用收费 |
68657332 |
68684749 |
石景山区鲁谷路永乐小区甲65 |
东至西三环外,南至京石高速,西至门头沟,北至阜石路 |
|
18 |
羊坊店民用收费站 |
民用收费 |
63967055 |
63954360 |
海淀区羊坊店西路国税总局对面 |
东至复兴门,南至南三环,西至公主坟,北至阜外大街 |
|
19 |
羊坊店民用收费站太平桥班 |
民用收费 |
63267672 |
63268733 |
丰台区太平桥西里41号院 |
中轴线以西,两广路以南 |
|
20 |
南苑公服收费站 |
公服收费 |
67995317(热线) |
67958232 |
丰台区南苑北里2区6号楼西侧 |
东至采育,南至南五环大兴地区,西至京良路,北至南三环 |
|
21 |
南苑民用收费站 |
民用收费 |
67962836(热线) |
67940580 |
丰台区南苑北里2区6号楼西侧 |
东至京津塘高速,南至南五环,西至京开高速,北至南三环 |
|
22 |
富丰园公服收费站 |
公服收费 |
63715235(热线) |
63736899 |
丰台区富丰园小区21楼旁 |
东至京开,西至良乡地区及卢沟桥地区,北至京石, |
|
23 |
富丰园民用收费站 |
民用收费 |
63711137(热线) |
63736682 |
丰台区富丰园小区21楼旁 |
东至京开,西至良乡地区及卢沟桥地区,北至京石, |
|
24 |
大兴民用收费站 大兴公服收费站 |
民用收费 公服收费 |
69254031(热线) |
无 |
清源东路甲1号 |
大兴黄村地区 |
|
25 |
古城客户服务站 |
巡检、维修 |
68864746 |
68838328 |
八角西街北口 |
阜石路以南京石高速以北张仪村路以西至永定河 |
北京燃气五分公司网点分布
|
序号 |
站占名称 |
业务职能 |
办公电话 |
传真 |
地址 |
服务范围 |
|
1 |
客服一所民用一站(世纪村站) |
维修、巡检 |
84643302 |
84634804 |
朝阳区世纪村二区7号楼(四环外) |
东起东土城路往北至和平里北街沿地铁13号线京承高速路,西至安立路—北四环路—北辰路—北三环中路—安外大街,南从北二环路,北到北五环路区域内的管道燃气用户。 |
|
2 |
客服一所民用二站(科学园站) |
维修、巡检 |
64874674 |
64879038 |
朝阳区科学园南里410#北二层小楼 |
东起安立路—北四环路—北辰路城,西至学清路—学院路,南从北土城西路,北到北五环路区域内的管道燃气用户。 |
|
3 |
客服一所民用三站(总参测绘站) |
维修、巡检 |
82044395 |
62070644 |
海淀区北三环中路69号院西北角 |
东起北辰路—北三环路—安定门外大街,西至学院路—西土城路—西直门北大街,南从北二环路(德胜门西大街—德胜门东大街—安定门西大街),北到北土城西路区域内的管道燃气用户的管道燃气用户。 |
|
4 |
客服一所公服站(慧忠里站) |
维修、巡检 |
62029175 |
64929516 |
朝阳区慧忠里甲316号楼 |
东起东土城路往北至和平里北街沿地铁13号线京承高速路,西至学清路—学院路—西土城路—西直门北大街,南从北二环路(德胜门西大街—德胜门东大街—安定门西大街),北到北五环路区域内的管道燃气用户。 |
|
5 |
客服二所民用一站(北航站) |
维修、巡检 |
82316716 |
82316715 |
海淀区北航院内住宅7#旁 |
东起学院路—西土城路,西至万泉河路—苏州街—西三环路,南从魏公村路—学院南路,北到北四环路区域内的管道燃气用户。 |
|
6 |
客服二所民用二站(榆树馆站) |
维修、巡检 |
68349689 |
88383049 |
西城区榆树馆西里甲10号 |
东起西直门北大街—西二环路(西直门南大街—阜成门北大街),西至西三环路,南从阜成门外大街—阜成路,北到魏公村路—学院南路区域内的管道燃气用户。 |
|
7 |
客服二所民用三站(恩济里站) |
维修、巡检 |
88126290 |
88114674 |
海淀区恩济里小区综合楼 |
东起万泉河路—苏州街—西三环路,西至西五环路,南从阜成门外大街—阜成路—阜石路,北到闵庄路—北坞村路—北四环路区域内的管道燃气用户。 |
|
8 |
客服二所民用四站(海特站 |
维修、巡检 |
88796960 |
88795734 |
石景山区海特花园30号楼东侧 |
东起西五环路,西至广宁路、双峪环岛,南从阜石路、金顶南路,北到石景山区与海淀区、门头沟区分界线内的管道燃气用户。 |
|
9 |
客服二所公服站(紫竹院站) |
维修、巡检 |
68425883 |
68715582 |
海淀区紫竹院南路9号 |
东起学院路—西土城路—西直门北大街,西到西五环路沿阜石路至双峪环岛,南从阜石路—阜成路—阜成门外大街,北到石景山区与海淀区、门头沟区分界线内的管道燃气用户。 |
|
10 |
客服三所民用一站(党校站) |
维修、巡检 |
62886834 |
62873459 |
海淀区坡上村党校小北院 |
东起京通铁路—西北旺路—上地西路—京通铁路—北五环路—学清路—学院路,西至海淀区与石景山区、门头沟区交界线,南从北四环路—北坞村路—闵庄路—西五环路,北到马连洼地区、香山地区区域内的管道燃气用户。 |
|
11 |
客服三所民用二站(清河站) |
维修、巡检 |
82902494 |
82957388 |
海淀区清河育新花园小区14号楼 |
东起八达岭高速公路—清河路—龙岗路—黑泉路—朝阳区与昌平区交界线—霍营一直向北,西至京通铁路—西北旺路—上地西路—京通铁路,南从北五环路,北到回龙观地区区域内的管道燃气用户。 |
|
12 |
客服三所民用三站(北苑站 |
维修、巡检 |
84905384 |
84907762 |
朝阳区北辰绿色家园拂林苑18#-1-101 |
东起京承高速公路,西至八达岭高速公路—清河路—龙岗路—黑泉路—朝阳区与昌平区交界线—霍营一直向北,南从北五环路,北到天通苑地区区域内的管道燃气用户。 |
|
13 |
客服三所公服站(北大站) |
维修、巡检 |
62751516 |
62751516 |
海淀区北大燕东园31号楼旁小白楼二层 |
东起京承高速公路,西至海淀区与石景山区、门头沟区交界线,南从北五环路—学清路—学院路—北四环路—北坞村路—闵庄路—西五环路,北到回龙观地区、上地地区、香山地区区域内的管道燃气用户。 |
|
14 |
民用收费一站(樱花园站) |
民用收费 |
64419142 |
64425003 |
朝阳区樱花园20号楼 |
东起勺药居,西至安定路外加安贞里和安贞西里,北起北宛路76号院(北五环),南起和平里 |
|
15 |
民用收费二站(志新村站) |
民用收费 |
62330308 |
62392761 |
海淀区志新村13号楼 |
东起安立路,西至学清路,南从北土城西路,北到北五环路 |
|
16 |
民用收费三站(总参测绘站) |
民用收费 |
68218176 |
62015967 |
海淀区北三环中路69号院西北角 |
东起安贞桥以南,西至学院路—西土城路—西直门北大街,南从北二环路,北到北土城西路 |
|
17 |
民用收费四站(军艺站) |
民用收费 |
62185843 |
62114215 |
海淀区学院南路甲82号 |
东起学院路—西土城路,西至万泉河路—苏州街—西三环内,南从学院南路以北,北到北四环路以南 |
|
18 |
民用收费五站(交大站) |
民用收费 |
62264189 |
62261803 |
海淀区交大院内副食店服务楼西头三层 |
东起西直门北大街—西二环路,西至西三环路,南从阜成门外大街以北,北到魏公村路—学院南路以南 |
|
19 |
民用收费六站(中协宾馆站) |
民用收费 |
88517115 |
68412468 |
海淀区中协宾馆西侧二层白楼 |
东起万泉河路—苏州街—西三环路,西至西五环以内,南从阜成门外大街—阜成路—阜石路,北到闵庄路—北坞村路—北四环路 |
|
20 |
民用收费七站(东王庄站) |
民用收费 |
62344439 |
62344437 |
海淀区东王庄23号楼三层 |
东起上地环岛以西、学清路、学院路以西,西至海淀区与石景山区、门头沟区交界线,南起阜石路以北 |
|
21 |
民用收费八站(永泰站) |
民用收费 |
62904926 |
62900743 |
朝阳区永泰东里30号楼1层 |
东起八达岭高速公路—清河路—龙岗路—黑泉路—朝阳区与昌平区交界线—霍营一直向北,西至上地西路,南从北五环路,北到昌平地区 |
|
22 |
民用收费九站(天通苑站) |
民用收费 |
81750118 |
81750128 |
天通苑北一区12号楼3-101 |
东起京承高速公路,西至东小口地区,霍营以东,朝阳区与昌平区交界线,南从北五环路,北到天通苑地区 |
|
23 |
民用卡表管理站 |
开户、建卡、补卡、代售点管理 |
82611956 |
62901897 |
中关村甲909号楼 |
东起勺药居,西起至首钢地区、石景山区,南起北二环路,北到昌平地区 |
|
24 |
公服收费一站(裕中西里站) |
公服收费 |
62072214 |
62073243 |
西城区裕中西里43号 |
东起京承高速公路以西,二环路以北,五环路以南。西至学院路—西土城路—西直门北大街以东,南从北二环路(德胜门外),北到北五环路 |
|
25 |
公服收费二站(紫竹院站 |
公服收费 |
68413371 |
68715589 |
海淀区紫竹院南路9号 |
东起学院路—西土城路—西直门北大街—西二环路,西至西五环路,南起阜成门外大街—阜成路—阜石路,北到闵庄路—北坞村路—北四环路 |
|
26 |
公服收费三站(昌平站) |
公服收费 |
80776295 |
无 |
昌平区昌平路2号 |
东起朝阳来广营,西至石景山区、模式口、海特、八大处、平果园、高井地区,南起北四环路,北到昌平区西关 |
北京燃气公司4s点分布网点:

北京燃气公司网点分布列表和北京燃气公司4s点分布图,将给大家带来更加便捷的沟通渠道,广大北京燃气用户,请对号入座,根据自己的不同燃气需求寻找自己的服务机构。